兴安盟政策机会
发布日期:2025-12-18 浏览量:984
字号:大 中 小
分享:
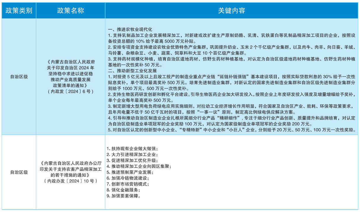
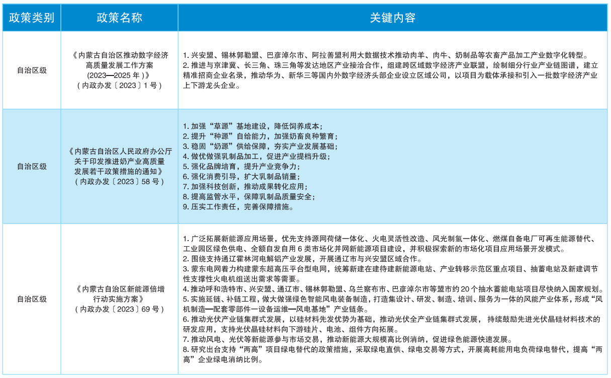
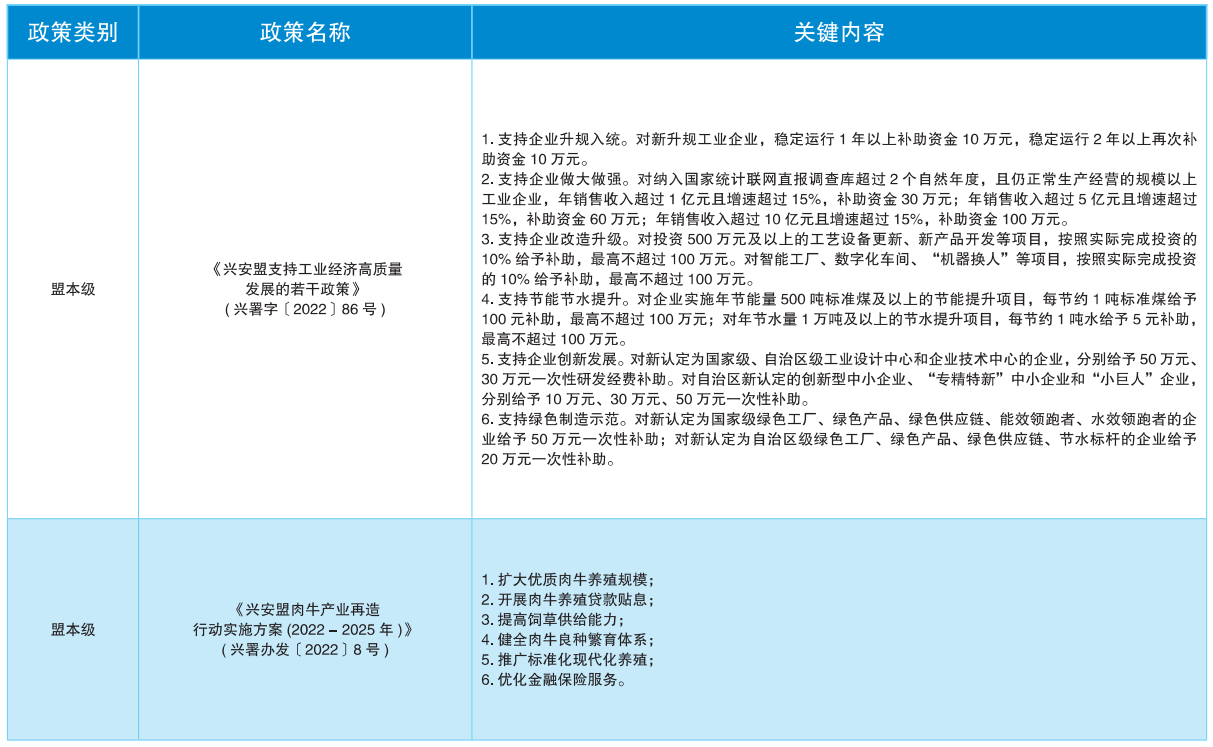
兴安盟同时享受国家西部大开发、东北振兴、沿边开放以及支持少数民族聚居区、集中连片特困地区加快发展等众多“国”字号政策,并得到国家部委帮扶、省级领导联系、自治区厅局定点帮扶等特殊扶持,卷烟、能耗指标等得到国家特殊倾斜。与此同时,兴安盟委、行署相继制定了支持民营经济发展、鼓励创新创业等一系列针对性强、含金量高的配套政策,有效降低了企业制度交易成本,激发了市场主体发展活力。








